跳到主要內容區塊
高雄市岡山本洲產業園區網站
:::
回首頁
網站導覽
字級:
字級等級:小
字級等級:中
字級等級:大
搜尋:
搜尋
此功能無法在NoJavaScript下使用
進階搜尋
手機選單
本洲簡介
公告訊息
宣導資料
相關法規
園區廠商
場地租借
檔案下載
管線系統管理
園區地圖
主橫幅樣式設定
您的瀏覽器似乎不支援JavaScript語法,但沒關係,這裡的JavaScript語法並不會影響到內容的陳述, 如需要選擇字級大小,IE6請利用鍵盤按住ALT鍵+ V → X → (G)最大(L)較大(M)中(S)較小(A)小,來選擇適合您的文字大小, 而IE7或Firefox瀏覽器則可利用鍵盤 Ctrl + (+)放大(-)縮小來改變字型大小,如需要回到上一頁可使用瀏覽器提供的 Alt+左方向鍵(←) 快速鍵功能,列印可使用瀏覽器提供的(Ctrl+P)功能;如需觀看新聞內容或是申請表單下載,建議您由more頁進入並選取符合您之相關資訊內容。
:::
公告訊息
首頁
公告訊息
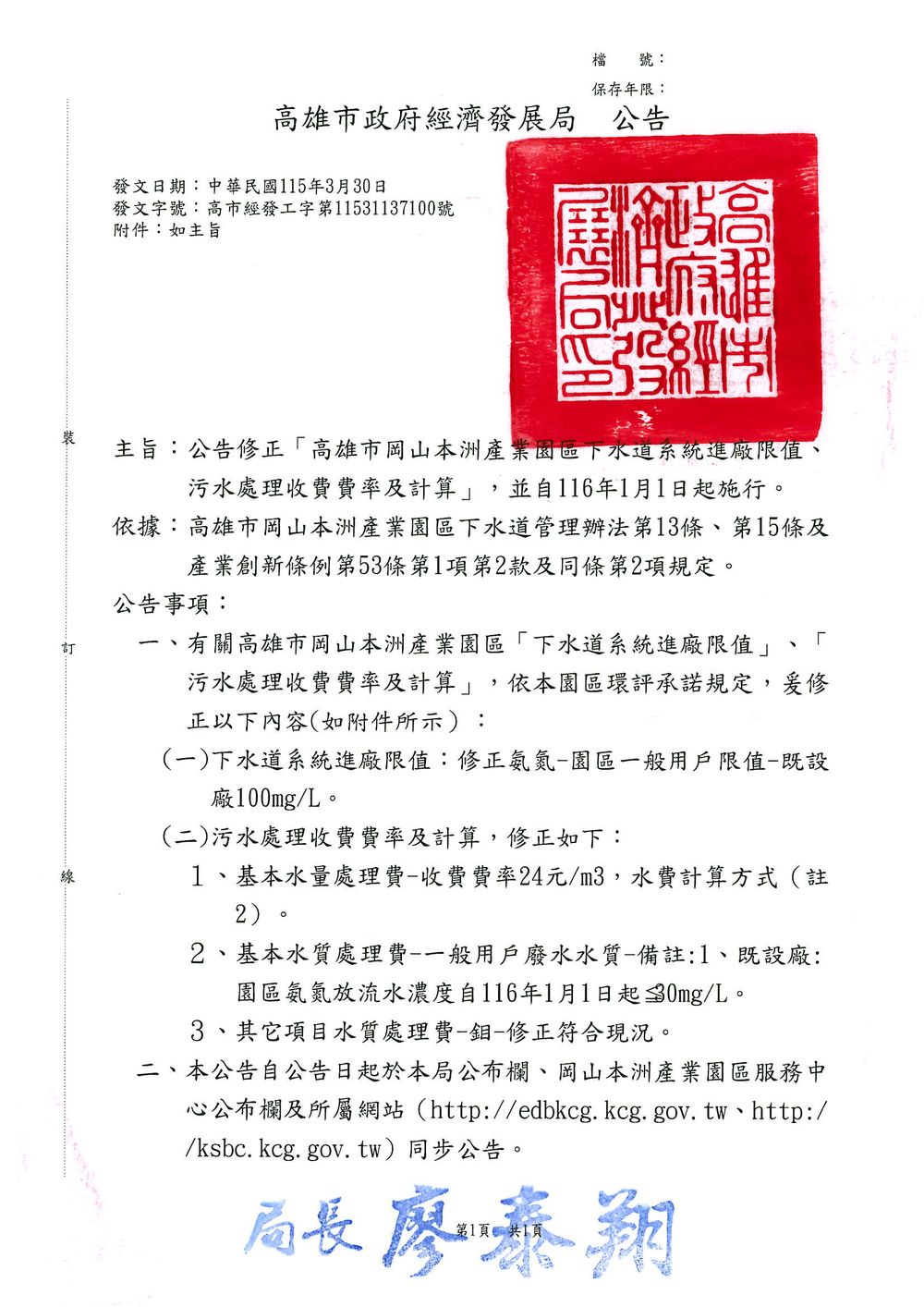
公告修正「高雄市岡山本洲產業園區下水道系統進廠限值、污水處理收費費率及計算」,並自116年1月1日起執行
資料更新時間:115-04-01 14:09
相關圖片
相關檔案
公告附件
您的網頁不支援JavaScript 如欲返回上一頁可以使用 alt + ← 鍵
回上一頁
回最上面
HOME
:::
本洲簡介
公告訊息
宣導資料
相關法規
園區廠商
場地租借
檔案下載
管線系統管理
園區地圖
回首頁
網站導覽